一、復試組織管理機構
學院成立研究生招生工作領導小組,負責學院復試錄取辦法的具體實施和錄取工作的組織、管理和協調,認定復試成績,確定擬錄取名單。下設院復試監督小組,負責本院復試過程各個環節的監督工作。
二、復試分數線

三.招生計劃:

四、資格審查(含提前批考生)
(一)復試考生參加由學院組織的資格審查,未經過資格審查或資格審查不合格者,不予復試。
(二)復試費:
考生通過資格審查后,繳納復試費,標準:120元/人繳費方式:網上支付http://xysf.hnu.edu.cn/;
繳費時間:3月19日至23日,未按時在網上繳納復試費的不予復試,繳費后自動放棄復試的,不予退費。
(三)考生攜帶下列材料的原件和復印件一份、近期照片一張參加資格審查,學院審核原件,收取復印件(含提前批考生)
①身份證
②學歷證書、學位證書
專科起點獲本科畢業證或者專升本的考生還須提交專科畢業證;在國外獲得學位的考生,須提供由教育部留學服務中心出具的認證報告。
③《教育部學歷證書電子注冊備案表》或者《中國高等教育學歷認證報告》
④退役大學生士兵計劃還需帶《退役士兵證》和《男(女)性應征公民入伍批準書》
對考生是否符合報名條件的資格審查以考生報名時填寫的信息為準,考生所填報名信息及提交的報考材料必須真實,對弄虛作假者,一經查實,即按有關規定取消復試資格、錄取資格或學籍。
(四)考生憑身份證和資格審查單參加復試。
五、復試內容和形式(提前批考生不再參加筆試和綜合面試)
1、復試包含專業課筆試和專業綜合面試,復試總分值240分;
其中:專業課筆試分值100分(《管理學原理》80分,《思想政治理論》20分),專業綜合面試總分值140分;
2、MBA(全日制)、MBA(非全日制)、EMBA(非全日制)考生分類面試,由我院教師組成復試小組,考生分類按初試成績進行蛇行排序后相應分成多個小組,面試入場順序由每個小組考生隨機抽簽確定;
3、MBA(全日制)、MBA(非全日制)、EMBA(非全日制)專業綜合面試內容
專業綜合面試內容:包括專業綜合素質與能力測試、外語聽力與口語測試、思想政治素質和道德品質考核三個部分:
(1)MBA(全日制)、MBA(非全日制)考生專業素質、綜合素質測試包括:工作經歷及成就、儀表舉止、表達能力、基礎知識與素質、大學階段成績等內容,由各組考官向考生自由發問,在過程中觀察、記錄、評分;
(2)EMBA(非全日制)考生專業素質、綜合素質測試內容包括:工作經歷與成就、管理知識與社會閱歷、儀表舉止與表達能力、愛國敬業與遵紀守法、創新發展與追求卓越、社會責任與擔當。由各組考官向考生自由發問,在過程中觀察、記錄、評分;
(3)英語聽力與口語測試主要考察考生英語的基本聽說能力,由考官就個人經歷、學習與工作、興趣愛好、生活場景等方面提問與學生進行對話,根據學員的英語聽說水平進行評分;
(4)整個專業綜合面試全過程錄像錄音;
(5)每個專業綜合面試小組考官不少于5人。
4、每位復試考生的專業綜合面試原始成績將進行規格化;
5、考生攜帶下列材料參加專業綜合面試:(請攜帶一張近期一寸免冠照片參加綜合素質面試)
①大學階段學習成績單(由所在高校教務處加蓋紅章或檔案管理部門加蓋紅章);
②外語水平證明(大學英語四級、六級考試、托福、雅思、WSK、PETS等成績單);
③獲獎證書;
④公開發表的論文及畢業論文、畢業設計或提綱等;
⑤參加社會實踐、公益事業等證明;
⑥在職班考生還須提交反映工作經歷、業務能力的相關材料,其中EMBA(非全日制)考生需提供工作單位概況(需加蓋單位公章)、個人業績報告(需加蓋單位公章)、工作單位同意報考證明(需加蓋單位公章),提前批考生若在報考時已更換工作單位,還需重新提供以上材料;
⑦其他可反映自身能力和水平的相關材料。
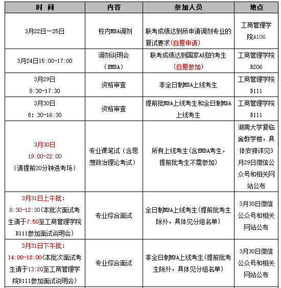
六、復試時間、地點及安排:(復試考生請準時參加自己所在面試批次的面試說明會)
(一)MBA(全日制)、MBA(非全日制)具體安排
湖南大學MBA(EMBA)2018年復試實施細則


(二)EMBA(非全日制)具體安排
湖南大學MBA(EMBA)2018年復試實施細則
七、調劑(一)校內MBA調劑:
1、具備復試資格的MBA(全日制)考生可申請調劑至MBA(非全日制)和EMBA(非全日制)
2、具備復試資格的MBA(非全日制)考生可申請調劑至EMBA(非全日制)
3、MBA(全日制)申請調劑至MBA(非全日制)的考生必須在規定時間內完成調劑,并按調劑后的專業方向參加復試。
(二)校內外EMBA調劑:
1、申請信息:
單位名稱:(10532)湖南大學
學院名稱:(014)工商管理學院
專業名稱:(125100)(專業學位)工商管理
研究方向:(03)高級工商管理碩士
學習方式:(2)非全日制
學習形式:學制3年,每月集中授課4天(周四至周日),寒暑假不上課。
證書獲取:修滿規定學分且通過學位論文答辯后,可獲得湖南大學研究生畢業證書(非全日制)和高級工商管理碩士學位證書。
2、申請對象:
(1)報考要求:參加2018年全國工商管理類聯考,第一志愿報考院校為本學科專業實力較強的高水平大學,報考專業為:工商管理碩士專業學位(MBA、EMBA),公共管理碩士專業學位(MPA),會計碩士專業學位,審計碩士專業學位。
(2)分數要求:符合調入專業的報考條件,聯考成績達到國家A線,即:總分165分,英語42分,綜合84分。其中第一志愿報考我校會計碩士專業學位的考生,聯考成績需達到我校該專業的復試分數線。
3、工作程序:
(1)考生在本學院內申請調劑復試的,在規定時間前向學院遞交書面申請,經學院審查合格后參加復試。
考生跨學院申請參加調劑專業的復試,在規定時間前通過研究生招生管理系統申請,經學院審查合格后參加復試。
考生只能申請參加一個專業的調劑復試。一旦申請調劑將視為考生主動放棄所報考第一志愿專業復試資格。考生不再參加第一志愿專業的復試,必須參加申請調劑專業的筆試和面試。已達到學校復試分數線但未達到學院復試分數線的考生,可以直接申請參加其他專業的調劑復試。
(2)學院根據一定比例確定并公布參加調劑復試的考生名單。
(3)考生參加調入專業的復試。
(4)所有參加跨專業調劑復試的考生,在教育部的“全國碩士生招生調劑服務系統”開放后,登錄該系統完成網上調劑相關手續,具體時間詳見湖南大學研究生院通知。
4、對所有符合條件的申請人,湖南大學EMBA中心將電話通知具體復試事宜。考生有任何疑問可致電EMBA中心招生辦0731-88641390進行咨詢。全日制研究生和非全日制研究生在學習方式、修業年限、獎助政策、住宿安排等方面的差別明顯。是否參加非全日制的調劑復試,由考生自愿申請。
八、錄取:
(一)錄取辦法
1、MBA(全日制)、MBA(非全日制)、EMBA(非全日制)考生分別進行復試、排名、錄取和淘汰;
2、每小組專業綜合面試成績在原始成績基礎上規格化,初試成績、筆試成績、規格化后專業綜合面試成績三者之和為考生最后總成績。所有考生按分類(全日制MBA、非全日制MBA、非全日制EMBA)進行排名,根據總成績排名情況,擇優錄取;如總成績相同,則依次根據初試成績、復試總成績(規格化后)、綜合面試成績(規格化后)從高至低擇優錄取;
考生最后總成績=初試成績﹢專業課筆試成績(含思想政治理論筆試成績)﹢專業綜合面試規格化成績(含外語聽力與口語測試成績)
3、錄取優先順序(非全日制EMBA):
(1)第一志愿報考我校EMBA的考生
(2)校內外第一批申請調劑至我校EMBA的考生(在2018.3.29前申請調劑的考生)
(3)校內外第二批申請調劑至我校EMBA的考生(在2018.3.29后申請調劑的考生)
按照錄取優先順序進行錄取,直到錄滿為止。
4、考生下列情況不予錄取:
(1)專業綜合面試成績小于84分(規格化前的原始成績)或復試總成績小于144分(規格化前的原始成績)的考生
(2)未參加思想政治理論筆試的考生
(3)思想品德考核不合格的考生
(4)未通過學歷(學籍)審核的考生
(5)體檢不合格考生
5、退役大學生士兵計劃和骨干計劃屬專項計劃,考生復試各項內容合格,則不參與排名,直接進入擬錄取階段。
6、提前批上線考生按照提前批面試的錄取方法執行,完成《復試細則》規定的提前批考生所必須執行的各項環節并達到要求,則直接進入擬錄取階段。
(二)學制:
全日制2年,非全日制3年
(三)所有考生被錄取后在錄取專業完成學業
(四)獎助學金(僅面對全日制脫產班符合條件的學生)
學校為錄取類別為非定向就業且人事檔案在校、無固定工資關系的全日制研究生設立學業獎學金和助學金;未調人事檔案、有固定工資收入的全日制研究生不參加學業獎學金的申請和助學金的發放;非全日制研究生的人事檔案和工資關系不轉入學校,不參與獎助,不安排住宿。
對于符合申請條件的學生,學院會根據相關政策評定對應的獎助學金標準和等級


